New Innovations And Module Launch For Vero At MACH 2014
Vero Software is unveiling a number of ground-breaking innovations, along with launching a new module, at the MACH 2014 Exhibition.
Four Vero Software brands, ALPHACAM, EDGECAM, RADAN and VISI, will be showcasing new and updated functionality on stand 4426 and 4361 at the NEC in Birmingham on April 7 – 11. They include unique technologies introduced into VISI’s CAD/CAM applications for the mould and die market; and RADAN officially launches a new quoting module which fits seamlessly into its manufacturing solutions.
VISI:
The show is the first opportunity for manufacturers to see a preview of the forthcoming VISI 21. This new release focuses on advanced technologies both in its design and manufacturing aspects, featuring innovative, unique technologies included for the first time.
General Manager Richard Youhill says VISI has always maintained a leading position in managing large amounts of CAD data, and ease of use for definition of mould tools and assemblies. “Visitors to MACH will see how these key features are extended in the new release to include dedicated tools for creating and managing multiple cavities within a single tool, enabling components to be modified quicker and more efficiently. Users will find higher levels of data and improved tools for creating geometry, along with enhancements to the plastic flow and progressive die analysis options.”
CAM updates include modifications to EDM and milling technology, and higher automation levels. There’ve been a number of enhancements within the user interface, improving the methods and availability of options. Using dialogs and variables is now simpler and there are more automated features.” Additional types of toolpath strategies have been incorporated into Hybrid Machining, extending the technology’s ability to create new toolpaths that intelligently adapt the shape of their motions according to the morphology of the work piece.
RADAN:
RADAN will be on show at stand 4361 and MACH will be the first UK exhibition where the team will present its universal quoting software, Radquote. This new module generates quotes for sheet metal, tube, bar and purchased parts. It provides a full breakdown of costs, and allows each cost area to be altered, giving complete flexibility when negotiating. It integrates seamlessly into RADAN’s manufacturing solutions.
RADAN Sales & Major Accounts Manager Kevin O’Connor says: “Following the enthusiastic reception Radquote received when it was previewed to RADAN users late last year, that we feel MACH is the ideal platform to officially launch what will be the perfect quoting solution for sheetmetal manufacturing.”
ALPHACAM:
Visitors to stand 4361 will see a host of ALPHACAM 2014 R2 enhancement including :
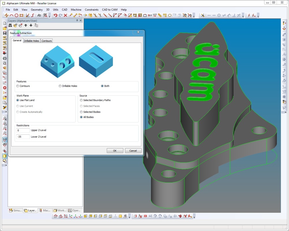
FEATURE EXTRACTION: All feature extraction commands will extract to the current workplane if possible, and the active user layer. Noteable enhancements include improvements to the extraction of partial holes. This can now be enabled or disabled, and uses the specified partial angle to filter results. In addition, small hole chamfers can now be extracted, and there are now options on the Feature Configuration dialog to set the preferred tool directions for internal and external paths.
PART MODELER : This now includes the ability to convert a 2D drawing into a 3D model automatically. It works by simply defining the 2D views from the DXF/DWG file, tracing around the profile of the part from different views, and creating the 3D model from the traced profile.
5-AXIS TOOLPATH ANALYSER : Users can analyse 5-Axis toolpaths to the specific machine configuration and rotational axis limits. As this is carried out at an operational level, any changes to the toolpath or machine configuration will highlight that the operation needs updating. New angles are set as Element attributes for driving the new simulator, to accurately show the machine’s rotational axes, with these angles being passed to the Post Processor, making it easier to configure. The complete operation is analysed against the user settings, and where required the path will be broken with options to maintain Feed Down and Lead In/Out settings on the modified toolpaths.
CLAMPS AND FIXTURES : Enhancements enable more exact positioning and greater control against collisions. Containment and positional geometry can now be set to better position clamps and fixtures against others, and the material. Clamp moves can now be controlled using the new “Can Pop Up” option. Other enhancements include improved Post Processor support for clamps and fixtures, and a new menu to define the selection of alternate geometry.
NESTING : The three major enhancements to this are Kit Nesting, where each part in the nest can be assigned a kit number, so that kits of parts can be nested to the same sheet; setting a No Nest Zone to a sheet will apply to all subsequent sheets; and the New Nesting Special Function (which only applies to the Vero Group Nester), prevents nesting into part apertures.
BTL TRANSLATOR : New functionality now allows components to be generated which are suitable for nesting, and includes the option to create a CSV file for all processed nesting parts to import into CAD to CAM, and Cabinet Door Manufacturing. In addition, there are several new processes, including a Notch/Rabbet, House, House Mortise and Dovetail Tenon.
EDGECAM:
EDGECAM’s 2014 R1 release will be on show, demonstrating how its game-changing Workflow tools are even faster. Workflow was already renowned for enabling CAD/CAM engineers to apply toolpaths within seconds, but several enhancements in 2014 R1, give additional control and save even more time.
A wide-ranging array of machining and ease of use updates in EDGECAM 2014 R1 are also being presented on the stand, including a new chamfering cycle, supporting both 2D and 3D geometry.
The revolutionary toolpath, Waveform Roughing is also expected to continue to generate great interest on the stand. Designed to maximise material removal rates while prolonging both tool and machine tool life, it produces rough milling toolpaths that deliver shorter cycle times, greater tool life, better surface finish and are kinder to machine tools.











